//客服系统
当前位置:首页 > 网约车资讯

网约车资讯

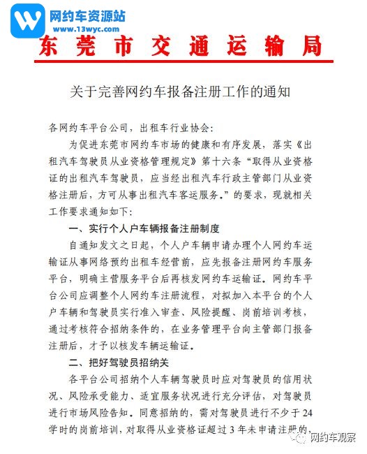
东莞市发布关于完善网约车报备注册工作的通知!

东莞市发布关于完善网约车报备注册工作的通知!

注意!这家公司的网约车经营许可证已被注销

重要点位公布,五一期间集中开展3次专项整治行动!

重要点位公布,五一期间集中开展3次专项整治行动!

超百家网约车平台“五一”假期为司机免佣50小时

网约车管理细则6月1日起施行,明确要求车辆是新能源车

曹 操 出 行 五 一 假 期 出 行 安 全 公 告

以租代购跑网约车,还没跑2个月车就被扣了

注意!一网约车平台停止运营,3月31日后司机余额清零

以租代购跑网约车,还没跑2个月车就被扣了

持人证司机超1.5万,合规网约车仅1400辆,当地监管部门:加大查处力度

持人证司机超1.5万,合规网约车仅1400辆,当地监管部门:加大查处力度
  1. 首页

  2. 在线客服

  3. 自助商城

  4. 微信公众号

X南京市某某生物科技有限公司

截屏☞微信扫码添加

微信号:A13wyc

(长按微信号复制☞加好友)

  点击打开微信

微信号已复制,请打开微信添加咨询详情!